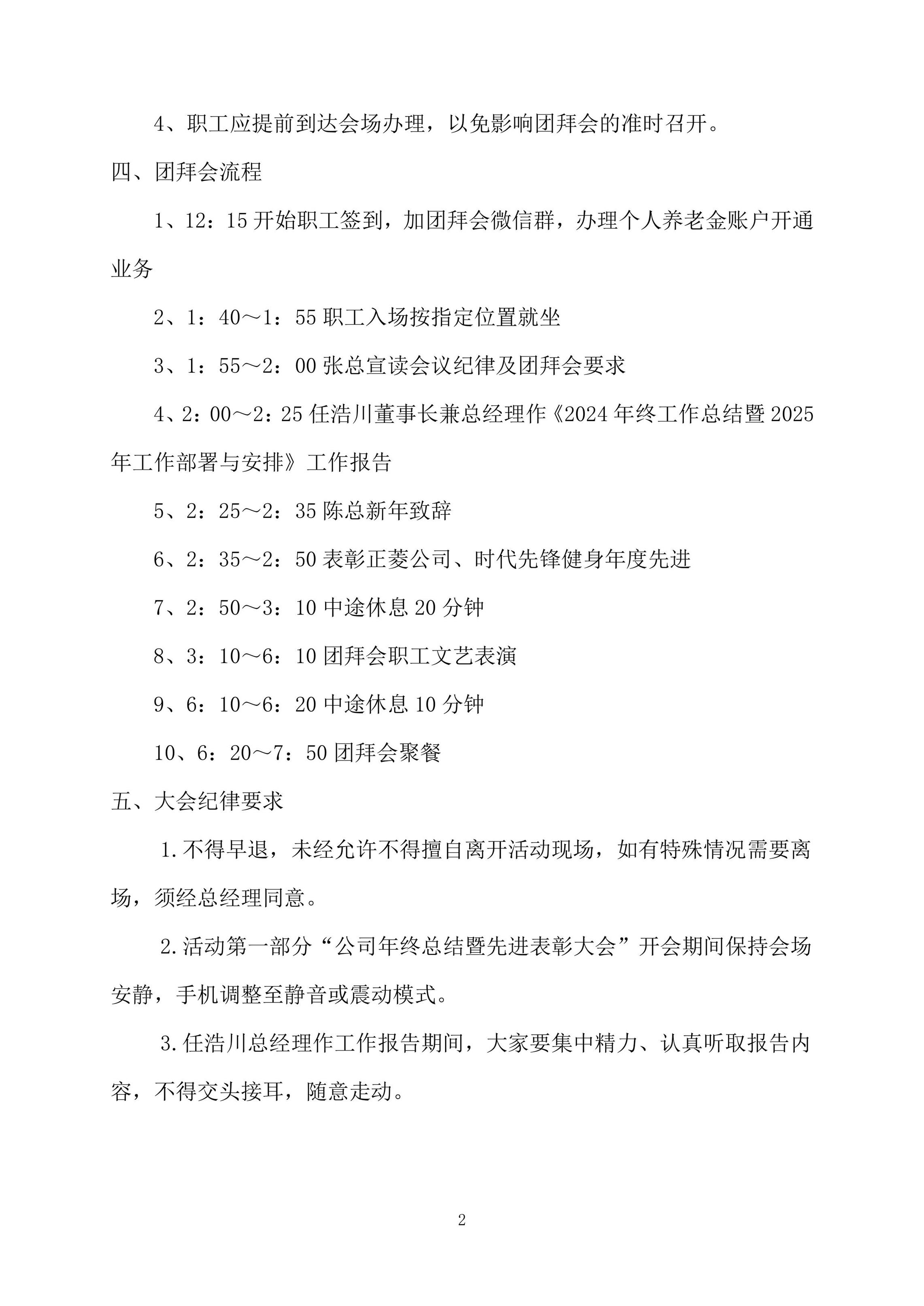
关于举办2024年终总结表彰大会暨2025年新春团拜会的通知-k8体育
toggle navigation
k8体育-k8凯发官网首页
走进正菱
k8凯发官网首页的简介
董事长致辞
k8凯发k8凯发官网首页官网首页关于正菱
资质证书
企业荣誉
董事长介绍
董事长风采
经营范围
工程监理
人防监理
新闻动态
通知中心
新闻资讯
法律法规
公司业绩
房屋建筑
市政公用
电力
机电安装
通信
k8体育的文化
员工风采
企业培训
慰问活动
党建工作
党建活动
党史学习
党建文件
分支机构
安州区分公司
西藏分公司
阆中分公司
山西分公司
联系k8凯发官网首页
联系k8凯发官网首页
诚聘英才
以质量求生存、以诚信谋发展、以服务打品牌,向管理要效益
引领行业,造福社会
通知中心
notification center
你的位置:
k8体育-k8凯发官网首页
通知中心
新闻资讯
法律法规
关于举办2024年终总结表彰大会暨2025年新春团拜会的通知
文章来源: 浏览次数:754次 发布时间:2025-01-06
[上一个]:
关于四川正菱监理公司2024年度先进集体与个人拟表彰对象的公示
[下一个]:
关于k8凯发官网首页2025年春节放假安排及相关要求的通知
address
公司地址:四川省绵阳市涪城区泗王庙巷28号
call us
联系电话:
0816-2389190
email
zhenglingjianli@163.com
faks
传真:0816-2240751
k8体育-k8凯发官网首页
走进正菱
经营范围
新闻动态
公司业绩
k8体育的文化
党建工作
分支机构
联系k8凯发官网首页
© 2019 zhengling. all rights reserved.
使用条款 隐私声明 k8体育的友情链接:
网站地图